一:参数性能对比
参数对比:

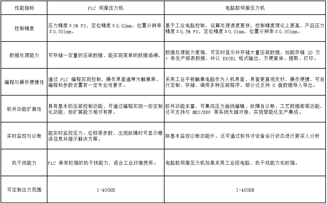
性能对比:

二:适用场景
PLC 款:“稳定可靠”为核心,模块化设计适配粉尘、振动等恶劣工业环境,抗电磁干扰能力突出,编程采用梯形图语言,操作门槛低,适合五金加工、通用机械等批量生产场景,换型时间控制在 5 分钟内。
电脑款:主打“智能集成”,搭载工业级操作系统,支持 Python、C++ 等高级语言编程,可兼容 CCD 视觉系统与扫码模块,精准匹配 3C 电子、医疗器械等高端制造的精密压装、多工艺协同需求。
三:选型建议
中小企业追求高性价比与稳定性,优先选择 PLC 款伺服压装机,其经济适用型 T 型丝杆配置与简化操作设计,能降低运维成本;中大型企业布局数字化产线,电脑款伺服压装机的数据分析、系统集成能力可助力质量管控升级,契合 “双碳” 政策下的节能生产需求(较传统液压机节能 30%-50%)。